伊春市人民政府
政府信息公开
适老版
无障碍
当前位置:
首页
>
政府信息公开
>
政策公开
>
政府信息公开年报
>
部门政府信息公开年度报告
>
2022
索 引 号:
发文机关:
成文日期:
发文字号:
发布日期:
时 效:
名 称:
伊春市自然资源局2022年政府信息公开工作年度报告
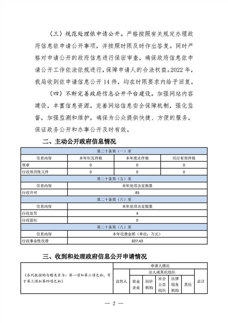
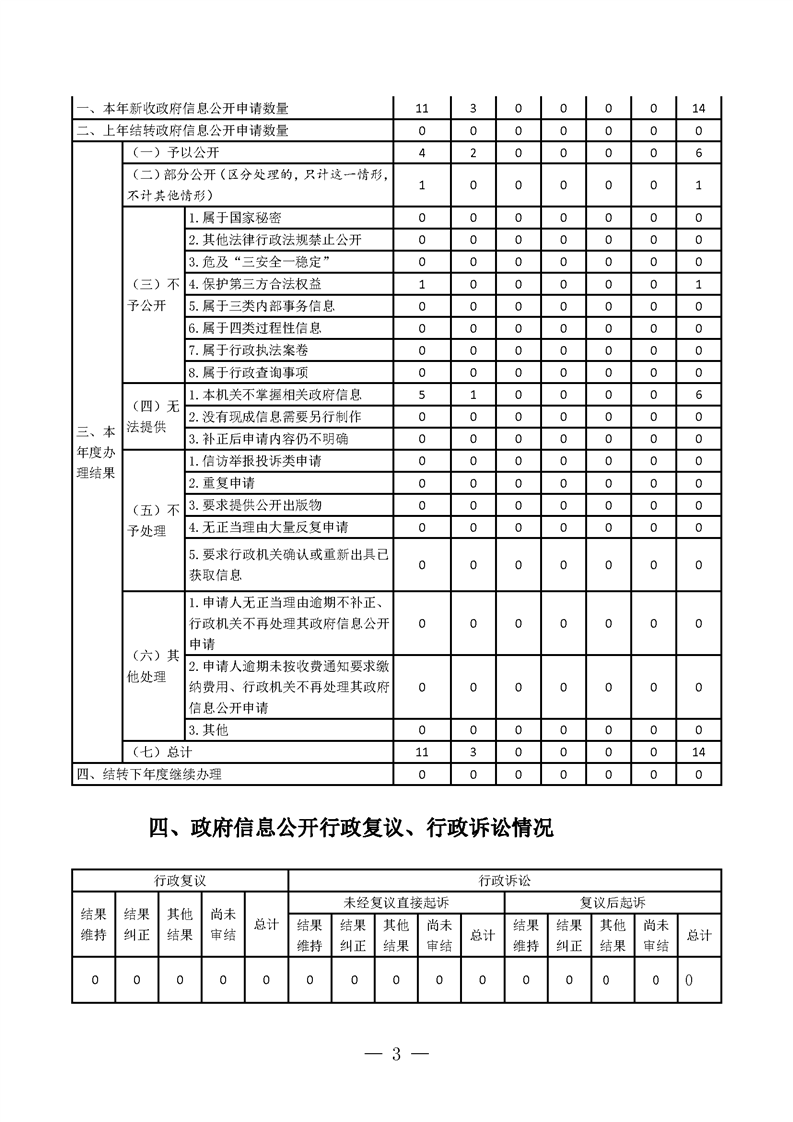
伊春市自然资源局2022年政府信息公开工作年度报告
发布时间:
2023-01-28 09:52
来源:
伊春市自然资源局
访问量:
【
字体:
大
中
小
】
分享到:
TOP
打印
关闭
扫一扫在手机打开当前页
Hi!我是智能问答机器人小伊,
很高兴为您服务~