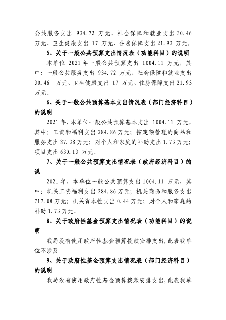
伊春市人民政府
政府信息公开
适老版
无障碍
当前位置:
首页
>
政府信息公开
>
政策公开
>
法定主动公开内容
>
预算、决算
索 引 号:
发文机关:
成文日期:
发文字号:
发布日期:
时 效:
名 称:
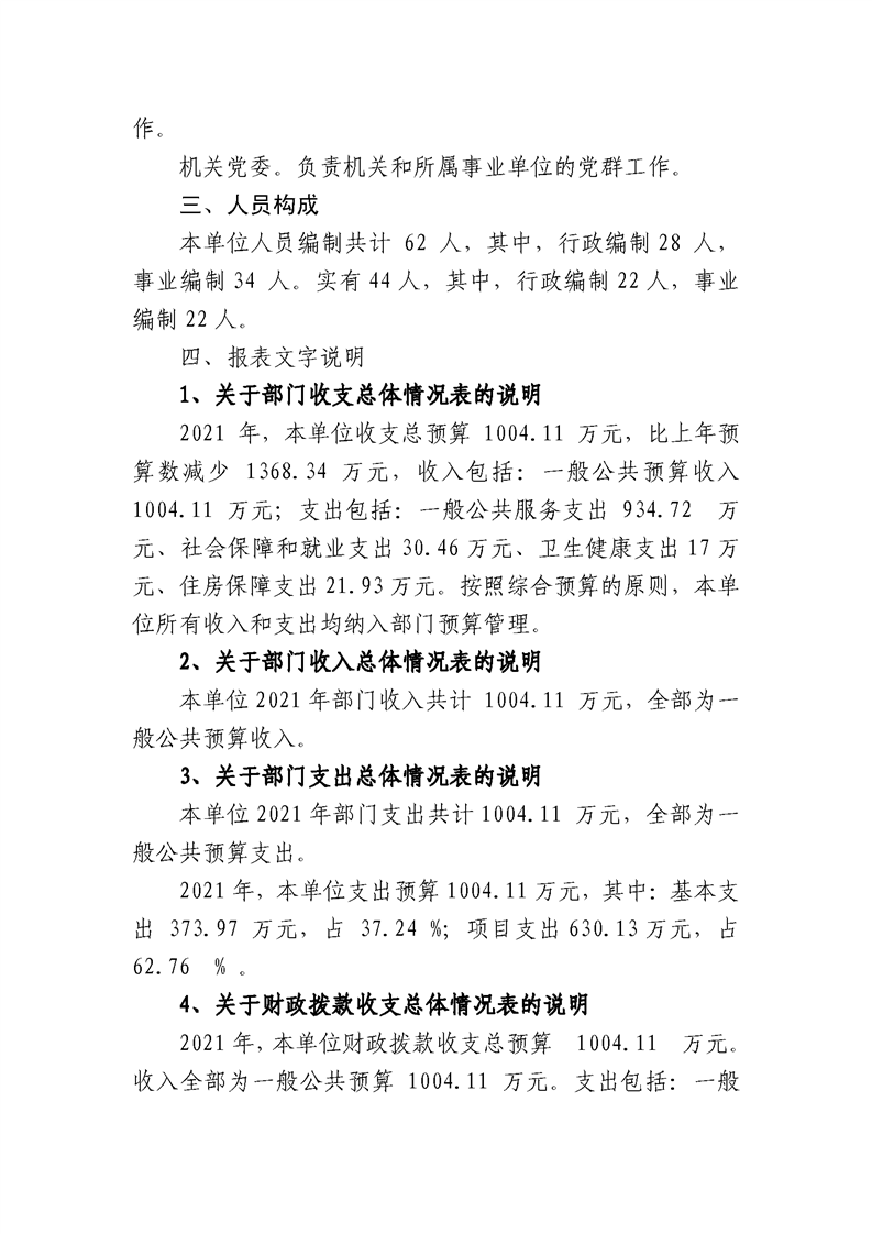
市营商环境建设监督局2021年部门预算公开
市营商环境建设监督局2021年部门预算公开
发布时间:
2021-04-20 08:45
来源:
市营商环境建设监督局
访问量:
【
字体:
大
中
小
】
分享到:
TOP
打印
关闭
扫一扫在手机打开当前页
Hi!我是智能问答机器人小伊,
很高兴为您服务~